{
"climate": "cold, damp",
"description": [
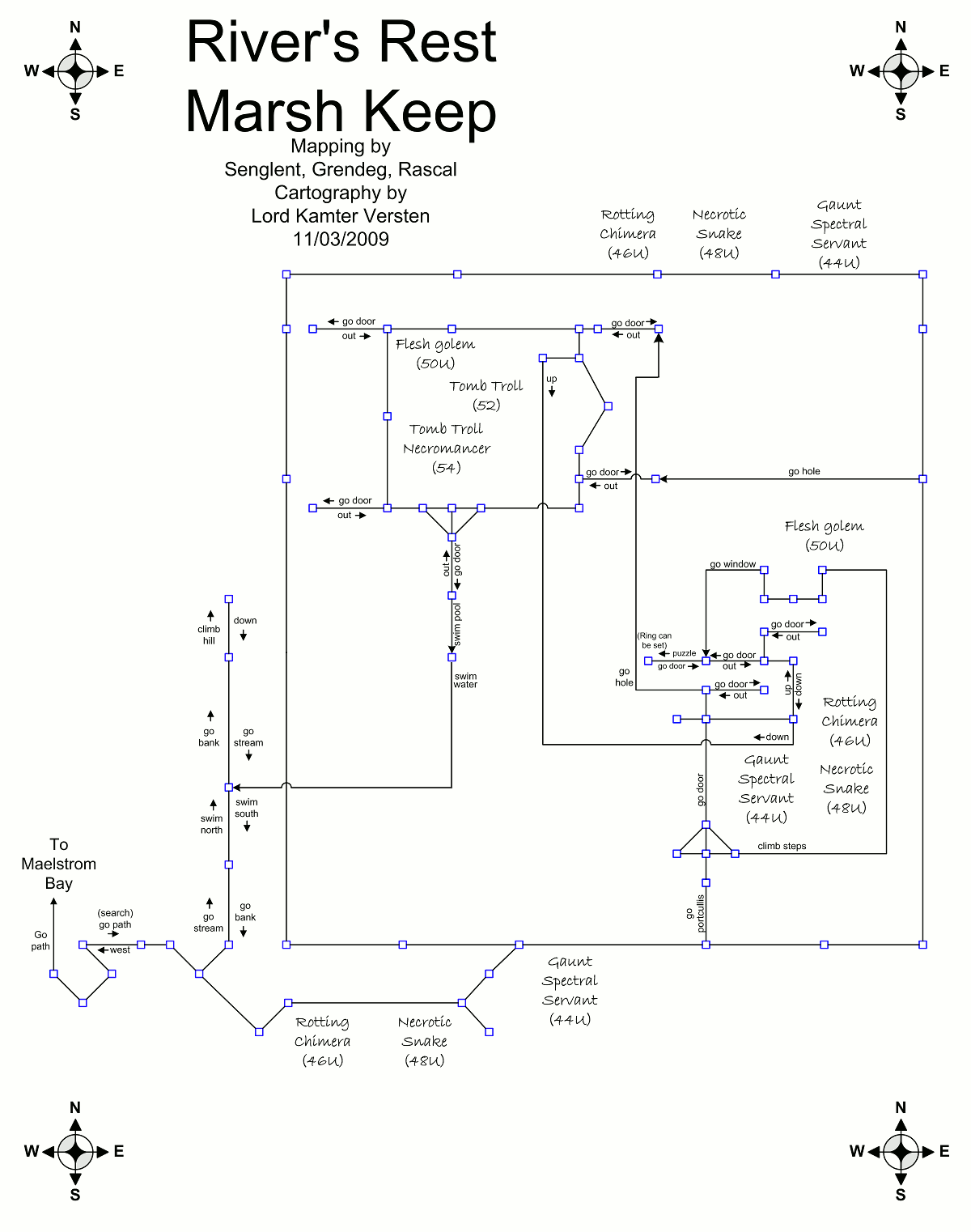
"Daylight pours through a kill hole located in the ceiling of the narrow inner chamber between the outer and inner portculli, illuminating a grim scene of abandoment and destruction. Leaning askew against one wall are the remains of a once thick, wooden door with the hinges still attached to its sides. Broken pieces of wood and gravel litter the ground between the outside and a courtyard visible to the north."
],
"id": 11711,
"image": "rr-marsh_keep-1266356986.png",
"image_coords": [
867,
1085,
877,
1095
],
"location": "the Marsh Keep",
"paths": [
"Obvious paths: north"
],
"tags": [
"no forageables",
"meta:forage-sensed"
],
"terrain": "hard, flat",
"timeto": {
"11710": 0.2,
"11712": 0.2
},
"title": [
"[Marsh Keep, Inner Portcullis]"
],
"uid": [
376040
],
"wayto": {
"11710": "go portcullis",
"11712": "north"
}
}
Room Information
| Description: | Daylight pours through a kill hole located in the ceiling of the narrow inner chamber between the outer and inner portculli, illuminating a grim scene of abandoment and destruction. Leaning askew against one wall are the remains of a once thick, wooden door with the hinges still attached to its sides. Broken pieces of wood and gravel litter the ground between the outside and a courtyard visible to the north. | ||||||||
|---|---|---|---|---|---|---|---|---|---|
| Obvious Paths: | Obvious paths: north | ||||||||
| Map Image: | rr-marsh_keep-1266356986.png | ||||||||
| Tags: | no forageables, meta:forage-sensed | ||||||||
| Exit Command | Connecting Room ID | ||||||||
| go portcullis | 11710 | ||||||||
| north | 11712 | ||||||||
Full Room Data
Full Room Info (JSON Data)
Nearby Rooms Data
Nearby Rooms on This Map
The following rooms are also shown on this map and can be clicked or navigated to:
- [Ghastly Swamp, Foggy Path] (ID: 11679) - Location: the Marsh Keep
- [Ghastly Swamp, Foggy Path] (ID: 11680) - Location: the Marsh Keep
- [Ghastly Swamp, Foggy Path] (ID: 11681) - Location: the Marsh Keep
- [Ghastly Swamp, Foggy Path] (ID: 11682) - Location: the Marsh Keep
- [Millah's Fens, Foggy Path] (ID: 11683) - Location: the Marsh Keep
- [Millah's Fens, Narrow Path] (ID: 11684) - Location: the Marsh Keep
- [Millah's Fens, Tall Reeds] (ID: 11685) - Location: the Marsh Keep
- [Millah's Fens, Stream Bank] (ID: 11686) - Location: the Marsh Keep
- [Millah's Fen, Cold Stream] (ID: 11687) - Location: the Marsh Keep
- [Millah's Fen, Cold Stream] (ID: 11688) - Location: the Marsh Keep
- [Millah's Fen, Stream Bank] (ID: 11689) - Location: the Marsh Keep
- [Millah's Fens, Tall Reeds] (ID: 11691) - Location: the Marsh Keep
- [Millah's Fens, Tall Reeds] (ID: 11692) - Location: the Marsh Keep
- [Millah's Fens, Spongy Path] (ID: 11693) - Location: the Marsh Keep
- [Millah's Fens, Keep Approach] (ID: 11694) - Location: the Marsh Keep
- [Marsh Keep, South Wall] (ID: 11695) - Location: the Marsh Keep
- [Millah's Fens, Pool] (ID: 11696) - Location: the Marsh Keep
- [Marsh Keep, South Wall] (ID: 11697) - Location: the Marsh Keep
- [Marsh Keep, Southwest Corner] (ID: 11698) - Location: the Marsh Keep
- [Marsh Keep, West Wall] (ID: 11699) - Location: the Marsh Keep
- [Marsh Keep, West Wall] (ID: 11700) - Location: the Marsh Keep
- [Marsh Keep, Northwest Corner] (ID: 11701) - Location: the Marsh Keep
- [Marsh Keep, North Wall] (ID: 11702) - Location: the Marsh Keep
- [Marsh Keep, North Wall] (ID: 11703) - Location: the Marsh Keep
- [Marsh Keep, North Wall] (ID: 11704) - Location: the Marsh Keep
- [Marsh Keep, Northeast Corner] (ID: 11705) - Location: the Marsh Keep
- [Marsh Keep, East Wall] (ID: 11706) - Location: the Marsh Keep
- [Marsh Keep, East Wall] (ID: 11707) - Location: the Marsh Keep
- [Marsh Keep, Southeast Corner] (ID: 11708) - Location: the Marsh Keep
- [Marsh Keep, South Wall] (ID: 11709) - Location: the Marsh Keep
- [Marsh Keep, Portcullis] (ID: 11710) - Location: the Marsh Keep
- [Marsh Keep, Courtyard] (ID: 11712) - Location: the Marsh Keep
- [Marsh Keep, Courtyard] (ID: 11713) - Location: the Marsh Keep
- [Marsh Keep, Courtyard] (ID: 11714) - Location: the Marsh Keep
- [Marsh Keep, Courtyard] (ID: 11715) - Location: the Marsh Keep
- [Marsh Keep, Grand Hall] (ID: 11716) - Location: the Marsh Keep
- [Marsh Keep, Stone Staircase] (ID: 11717) - Location: the Marsh Keep
- [Marsh Keep, Storage Room] (ID: 11718) - Location: the Marsh Keep
- [Marsh Keep, Grand Hall] (ID: 11719) - Location: the Marsh Keep
- [Marsh Keep, Landing] (ID: 11720) - Location: the Marsh Keep
- [Marsh Keep, Hallway] (ID: 11721) - Location: the Marsh Keep
- [Marsh Keep, Bedroom] (ID: 11722) - Location: the Marsh Keep
- [Marsh Keep, Library] (ID: 11723) - Location: the Marsh Keep
- [Marsh Keep, Storage Room] (ID: 11724) - Location: the Marsh Keep
- [Marsh Keep, Dungeon Landing] (ID: 11725) - Location: the Marsh Keep
- [Marsh Keep, Dungeon Hallway] (ID: 11726) - Location: the Marsh Keep
- [Marsh Keep, Dungeon Hallway] (ID: 11727) - Location: the Marsh Keep
- [Marsh Keep, Dungeon Hallway] (ID: 11728) - Location: the Marsh Keep
- [Marsh Keep, Dungeon Hallway] (ID: 11729) - Location: the Marsh Keep
- [Marsh Keep, Dungeon Cell] (ID: 11730) - Location: the Marsh Keep
- [Marsh Keep, Dungeon Hallway] (ID: 11731) - Location: the Marsh Keep
- [Marsh Keep, Dungeon Hallway] (ID: 11732) - Location: the Marsh Keep
- [Marsh Keep, Dungeon Cell] (ID: 11733) - Location: the Marsh Keep
- [Marsh Keep, Dungeon Vault] (ID: 11734) - Location: the Marsh Keep
- [Marsh Keep, Dungeon Vault] (ID: 11735) - Location: the Marsh Keep
- [Marsh Keep, Dungeon Vault] (ID: 11736) - Location: the Marsh Keep
- [Marsh Keep, Dungeon Hallway] (ID: 11737) - Location: the Marsh Keep
- [Marsh Keep, Dungeon Hallway] (ID: 11738) - Location: the Marsh Keep
- [Marsh Keep, Dungeon Hallway] (ID: 11739) - Location: the Marsh Keep
- [Marsh Keep, Dungeon Hallway] (ID: 11740) - Location: the Marsh Keep
- [Marsh Keep, Dungeon Vault] (ID: 11741) - Location: the Marsh Keep
- [Marsh Keep, Flooded Chamber] (ID: 11742) - Location: the Marsh Keep
- [Marsh Keep, Dungeon Cell] (ID: 11743) - Location: the Marsh Keep
- [Marsh Keep, Dungeon Hallway] (ID: 11744) - Location: the Marsh Keep
- [Marsh Keep, Dungeon Cell] (ID: 11745) - Location: the Marsh Keep
- [Marsh Keep, Kitchen] (ID: 11746) - Location: the Marsh Keep
- [Forgotten Cairn, Interior] (ID: 11747) - Location: the Marsh Keep
- [Marsh Keep, West Parapet] (ID: 16179) - Location: the Marsh Keep
- [Marsh Keep, Southwest Parapet] (ID: 16181) - Location: the Marsh Keep
- [Marsh Keep, South Parapet] (ID: 16209) - Location: the Marsh Keep
- [Marsh Keep, Southeast Parapet] (ID: 16210) - Location: the Marsh Keep
- [Marsh Keep, East Parapet] (ID: 16213) - Location: the Marsh Keep
- [Millah's Fen, Lookout Hill] (ID: 16214) - Location: the Marsh Keep
- [Marsh Keep, Secret Study] (ID: 17692) - Location: the Marsh Keep